回复
-
- 查看全部{{ item.replyCount }}条回复> 查看更多回复>
- 查看更多回复>
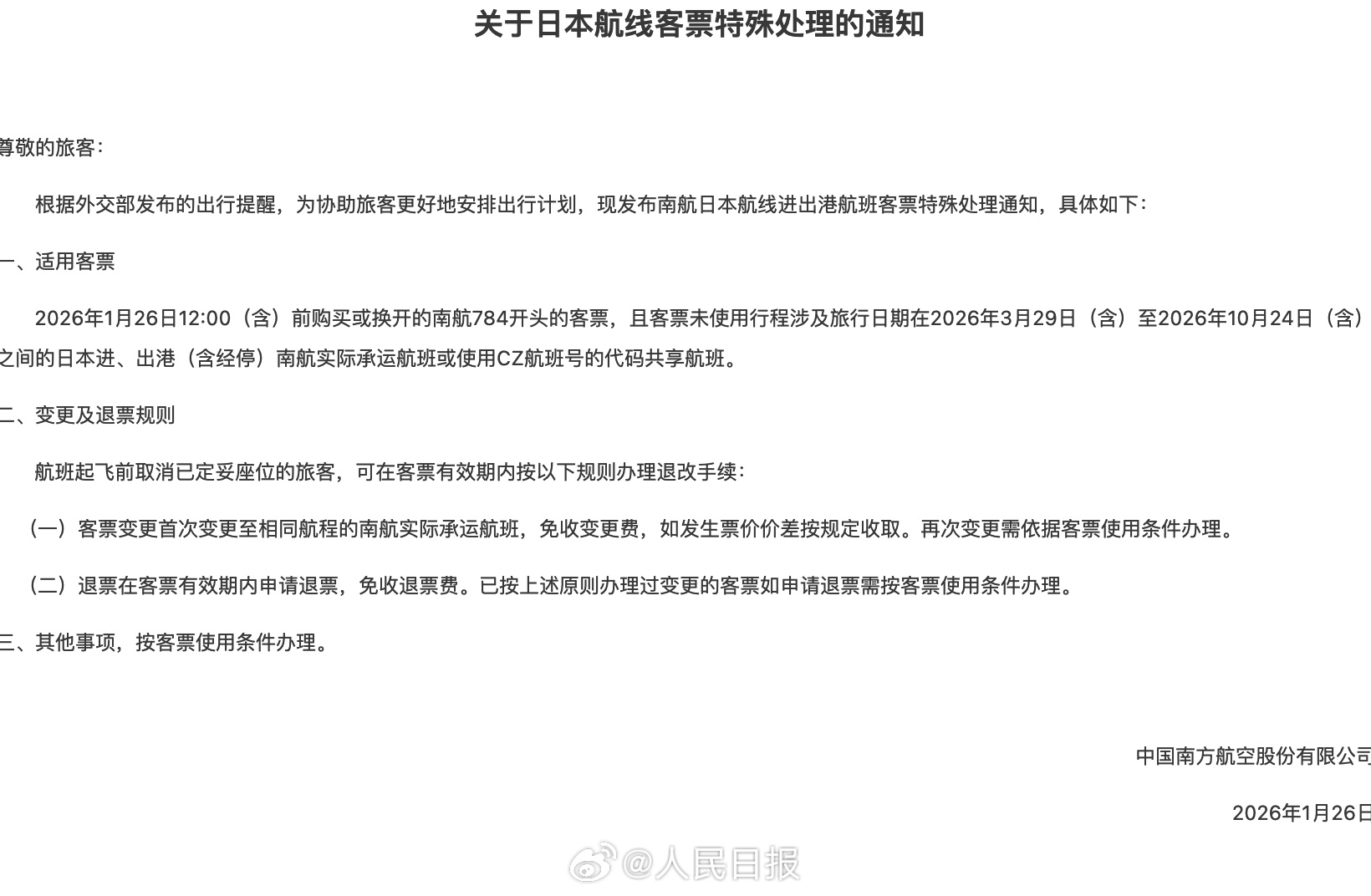
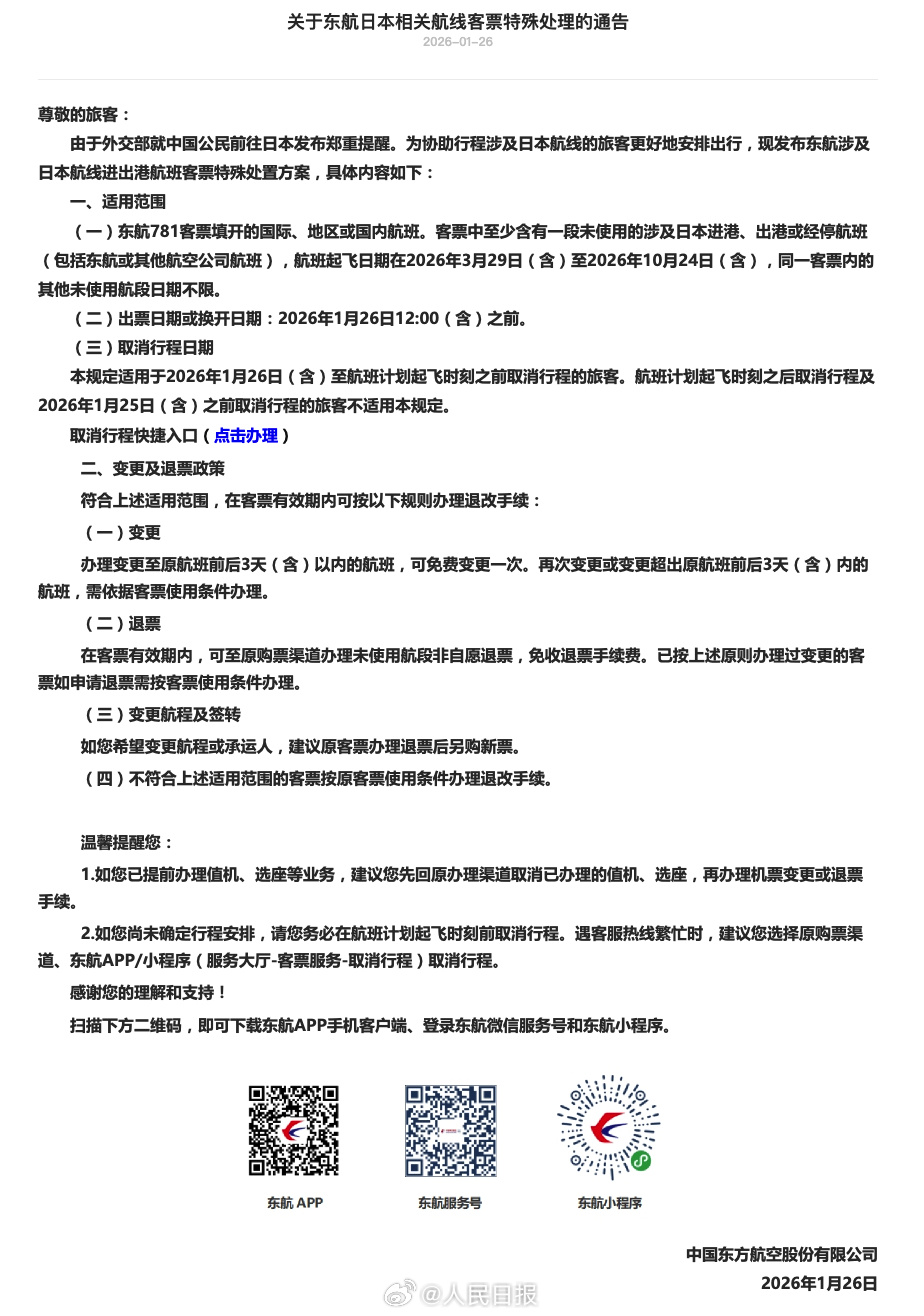
国航、南航、东航1月26日发布公告称,根据外交部发布的出行提醒,为协助受影响旅客更好安排出行,针对1月26日12时前已购买、旅行日期为3月29日至10月24日的上述航空公司日本航线进出港航班客票,可办理免费退改手续。
据悉,上述航空公司已多次发布涉日本航线客票特殊处置方案,此前的免费退改政策执行至3月28日。


