登录
第三方登录
湖北14项先进安全应急装备获全国推广
湖北日报 2026-01-21 15:55:43


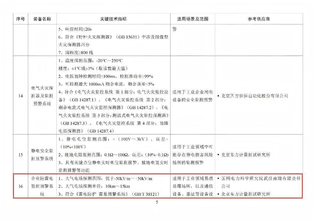
湖北日报讯(记者刘宇)近日,工信部公布《先进安全应急装备推广目录(工业领域2025版)》,全国共有86项产品入选。湖北表现亮眼,共8家企业的14项产品成功上榜,入选数量位居全国第四。

此次湖北入选的产品覆盖气体探测、雷电预警、应急救援、消防灭火、个体防护等多个领域,展现了省内企业在安全应急装备领域扎实的技术创新和积累,以及较为全面的产业布局。

以湖北华中电力科技开发有限责任公司研发的系留无人机照明系统为例,该系统集成了无人机照明、系留供电与智能调控技术,能实现全天候、大范围的稳定照明,被誉为“永昼小太阳”。在实际应用中,该系统的部署效率较传统模式提升90%,显著提高了电力抢修、消防救援等夜间作业的安全性与效率。去年,该产品荣获第50届日内瓦国际发明展银奖。

据了解,该目录旨在全国推广一批技术先进、应用成效显著的安全应急装备,全面提升工业行业本质安全水平。此次湖北多款产品入选,不仅是对湖北企业技术创新实力的认可,也将直接增强相关装备的市场信誉与竞争力,为企业开拓市场带来新机遇。同时进一步激励省内企业持续加大研发投入,聚力攻克关键核心技术,巩固并扩大湖北在该领域的领先优势,为全国工业安全生产贡献更坚实的“湖北力量”。

1

2

3

4

5

6

7

8

9

10

11


责任编辑:廖志慧
点赞 0
收藏
已输入0个字
全部评论
  • 回复
    • 查看全部{{ item.replyCount }}条回复> 查看更多回复>
    • 查看更多回复>
查看更多评论 没有更多评论了
电子报
  • 湖北日报
  • 楚天都市报
  • 农村新报
政情
精彩推荐
  • 湖北日报客户端
  • 湖北日报官方微信
  • 湖北日报官方微博