回复
-
- 查看全部{{ item.replyCount }}条回复> 查看更多回复>
- 查看更多回复>
湖北日报全媒记者 王成龙
你还记得跨年夜时,你许下的新年愿望么?其中是不是有一条:期待工资再上个台阶!
想知道你的愿望能实现么?
别说我没告诉你,“计算公式”它来了!快来算一算!
要知道工资收入水平,得先知道全年计薪天数。这可是你计算日薪、加班费、请假扣款及未休年假补偿等多项工资待遇的法定基础。
2026年的全年计薪天数是261天。
按照国家统一规定,全年计薪天数的算法是固定的:一年365天,减去104天的周末休息日,剩下的261天,就是你要计薪的时间。这261天里,包含了248个工作日,还有13天法定节假日。虽然法定节假日你休息,但公司照样得给你发工资。
知道了这个基础数字,你就可以用下面这些简单好记的公式,把你的每月收入算得清清楚楚:
月工作日:261天÷12个月=21.75天/月
职工日工资收入:职工本人月工资收入÷月计薪天数
职工小时工资收入:月工资收入÷(月计薪天数×8小时)
普通工作日加班费,工资是平时的1.5倍;如果在周末加班,又没安排补休,那要按2倍算;要是赶上元旦、春节、国庆这些法定节假日加班,就得按3倍工资算。

除了把计薪方法记得明明白白,你还得知道,自己的工资不能低于下面这个数:
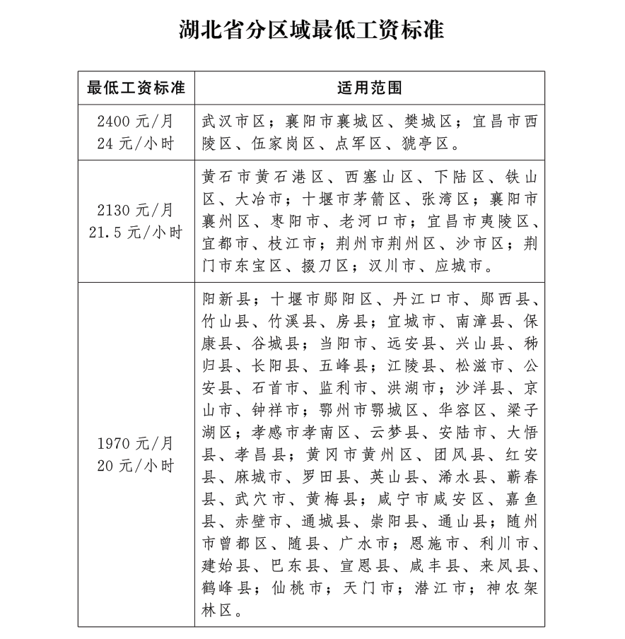
根据2025年12月24日发布的《湖北省人民政府办公厅关于调整全省最低工资标准的通知》,全日制就业劳动者月最低工资标准按区域划分为三档,依次为2400元、2130元、1970元。非全日制就业劳动者小时最低工资标准依次为24元、21.5元、20元。
根据你所在的区域不用,对应的标准也不一样。

《湖北省人民政府办公厅关于调整全省最低工资标准的通知》附件。