湖北日报讯(记者郭晓明、通讯员徐俊)12月4日,武汉盛帆黄鹤队球员蒋紫涵收到国家队征召,将参加于12月7日至31日展开的国家女篮特训营,与著名国手张茹、张子宇等人一起接受特训。

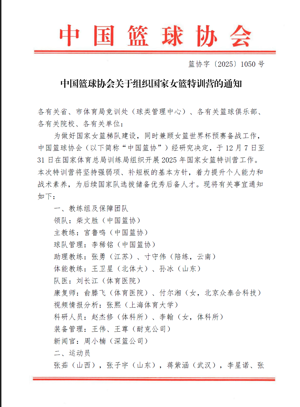
本次受到征召的球员包括:张茹(山西),张子宇(山东),蒋紫涵(武汉),李星诺、张书璇、邵冰冰、张梓涵、李青阳、张笑(北京师范大学)。其中蒋紫涵是清华附中就读学生,5月份在耐高全国赛中表现突出入选最佳阵容,随后7月入选U19国家队出征世界杯。
今年9月,蒋紫涵宣布签约武汉盛帆黄鹤队,但由于未满18岁,本赛季她还不能出战职业联赛,俱乐部宣布待到她明年从清华附中毕业后将正式完成注册,助其登上职业舞台。在全运会期间,她代表北京出战女篮U18组比赛,场均能够拿下19.8分,排在所有球员第8位。在被问及入选国家女篮特训营的感受时,蒋紫涵表示:“我一定会努力,好好训练,好好表现,为盛帆女篮争光。”
蒋紫涵这次入选国家女篮特训营,是武汉盛帆历史上第二位入选国家队集训名单的球员。2023年5月,当时效力武汉盛帆队的于嘉芮作为队史第一人,入选备战女篮亚洲杯和亚运会的国家女篮集训名单。那一年,她场均出场23.5分钟,场均拿下全队最高的12.1分及5个篮板,帮助武汉盛帆首次杀进联赛八强。
中国篮协在征召通知中表示:“本次特训营将坚持强弱项、补短板的基本方针,着力提升个人能力和战术素养,为后续国家队选拔储备优秀后备人才。”因此,本次特训营征召的都是因为各种原因在12月间无法征战职业赛场的国内好手和好苗子,其中最为典型的就是因为签约没有赶上注册时间的著名中锋张子宇。她在WCBA的首秀要推迟到12月28日注册窗口再次开放后,这段时间内就要在国家女篮特训营中接受特训。