登录
第三方登录
黄冈市教育局公告
湖北日报客户端 2025-04-12 18:17:53

4月8日

黄冈市教育局发布

黄冈市2025年春季高中(中职)

教师资格认定公告

已于4月8日开始网上报名

以下为全文

↓↓↓


黄冈市2025年春季高中(中职)

教师资格认定公告


根据湖北省教师资格管理办公室《关于做好2025年中小学教师资格制度实施工作的通知》要求,结合我市教师资格认定工作情况,现将黄冈市2025年春季高中(中职)教师资格认定工作安排公告如下:

一、网报时间

春季高中(中职)教师资格认定网上报名时间:

第一批次:2025年4月8日9:00-4月27日17:00。

受理范围:符合申请条件的社会人员、黄冈市普通高等学校全日制在读研究生和全日制专升本在读本科生(以已取得的合格学历进行认定)。

第二批次:2025年6月1日9:00-6月20日17:00。

受理范围:符合申请条件的黄冈市全日制普通高校2025年应届毕业生,未参加第一批次认定的人员。

特别提示:幼儿园、初中、小学教师资格认定的网报和申请受理时间,由各县(市、区)教师资格认定机构(以下简称认定机构)根据当地实际合理安排时间。具体网报时间、体检时间、现场确认时间等以各地认定机构公布的时间为准。申请人可通过《黄冈市各地认定机构发布公告网站和联系方式》(附件1)查询。申请人务必在对应的指定时间内到指定的网站上申请报名。

二、认定范围和对象

未达到国家法定退休年龄的中国公民,且符合以下条件之一的,可在我市申请认定高中(中职)教师资格:

(一)户籍在黄冈市内的社会人员;

(二)持有黄冈市居住证且在有效期内的社会人员(注:临时居住证、暂住证、居住证明等均不等同于有效期内居住证,不能替代使用)

(三)黄冈市全日制普通高校2025年应届毕业生和全日制在读研究生、专升本学生;

(四)驻黄冈市部队现役军人、现役武警;

(五)在黄冈市学习、工作和居住的港澳台居民,持港澳台居民居住证可在居住地申请认定教师资格;持港澳居民来往内地通行证、5年有效期台湾居民来往大陆通行证可在教师资格考试所在地申请认定中小学教师资格。申请认定教师资格的学历及其他条件、程序要求与内地(大陆)申请人相同。 

三、认定机构

根据国家和省有关规定,幼儿园、小学和初级中学教师资格,由县级教育行政部门认定。高级中学教师资格、中等职业学校教师资格和中等职业学校实习指导教师资格,由市(州)级教育行政部门认定。各级认定机构根据认定权限受理本行政区域内相应申请人的申请。黄冈市教育局只受理黄冈市高中(中职)教师资格认定申请。

四、学历标准

申请认定小学、初中、高中、中职、中职实习指导教师资格学历按照《关于我省教师资格认定学历问题的说明》(鄂教资〔2012〕4号)有关规定标准执行,申请认定幼儿园教师资格按照《关于我省申请幼儿园教师资格学历问题的通知》(鄂教资〔2015〕6号)有关规定标准执行。

五、普通话要求

普通话水平应达到国家语言文字工作委员会颁布的《普通话水平测试等级标准》二级乙等及以上标准,申请语文学科、小学全科和幼儿园教师资格需达到二级甲等及以上标准。

六、体检标准

申请人体检标准严格按照《湖北省申请认定教师资格人员体检标准及办法》(鄂教师〔2002〕3号)规定执行。申请幼儿园教师资格人员的体检按照教育部教师资格认定指导中心《关于调整申请认定幼儿园教师资格人员体检标准的通知》的规定执行。所有体检项目必须完检。省人民医院为疑义问题终检医院。

特别提示:备孕人员须完全按体检表内容逐项检查,不可缺项;怀孕人员可免做胸透项目,但需提供教师资格认定机构指定体检医院出具的相关医学检查证明。

七、认定程序

符合条件的申请人在规定的报名时间内登录中国教师资格网(www.jszg.edu.cn),通过“网上办事”栏目下“教师资格认定”服务入口,点击“在线办理”进行认定报名,报名时应按本公告第三条规定选择相应的认定机构,并按系统提示选择相应的确认点,上传申请材料和近期免冠正面1寸彩色白底证件照,核对无误后提交。报名时遇到问题可通过网站“咨询服务”栏目下“操作手册”“常见问题”解决。其中,“请选择考试形式”一栏中,参加国家统一考试取得《中小学教师资格考试合格证明》的申请人应选择“国家统一考试”,取得《师范生教师职业能力证书》的申请人应选择“免试认定改革人员”。

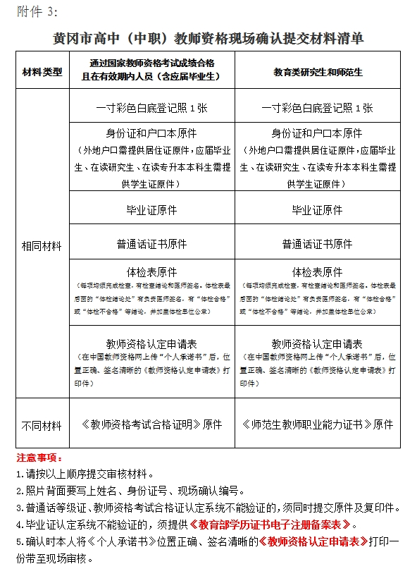
网上报名完成后,申请人须按认定机构要求进行体检(体检表见附件2)、材料审查(提交材料见附件3)。

八、现场确认时间及地点

第一批次:5月12日-5月16日(上午8:30-12:00、下午2:00-5:00);

第二批次:6月30日-7月4日(上午8:30-12:00、下午2:00-5:00);

现场确认地点:黄冈市政务服务中心综合窗口。联系电话:0713-8390219。

黄冈师范学院2025年应届毕业生现场确认点设在本校,具体时间、地点以学校通知为准。联系电话:0713-8621660。

九、现场确认材料及要求

申请人网上申报完成后按规定时间和地点携带以下材料进行现场审核确认:

1.照片。提交网上申报时上传的同底版近期免冠正面1寸彩色白底证件照一张。照片提交时相片背面要写明姓名、身份证号、现场确认编号,用于办理教师资格证书。

2.二代身份证原件(需在有效期内)。

3.在户籍所在地申请认定的,提交本人户口本或集体户口证明原件;在居住地申请认定的,提交有效居住证原件。以就读学校所在地申请认定的,提交注册信息完整的学生证原件和学历证书原件(限黄冈市全日制普通高校2025年应届毕业生和全日制在读研究生、专升本学生)。

4.学历证书原件。申请高级中学教师、中职学校教师资格的学历要求为大学本科及以上;申请中职学校实习指导教师资格的学历要求为大学专科及以上。申请中等职业学校实习指导教师资格的,还需提供相当于助理工程师及以上专业技术职务的职称证书或中级及以上工人技术等级的资格证书的原件。

特别提示:申请人网上报名后,认定系统将自动对所提交学历进行在线验证。国内学历以中国高等教育学生信息网(简称学信网)的查询、认证结果为准;港澳台学历应提交毕业证书原件和教育部留学服务中心出具的《港澳台学历学位认证书》原件;国外学历应提交毕业证书原件和教育部留学服务中心出具的《国外学历学位认证书》的原件;未经认证的学历不能用于申请教师资格。请申请人提前在学信网自行查询打印《教育部学历证书电子注册备案表》或申请学历认证,并保存相关材料以备认定机构查验(网址:https://www.chsi.com.cn/xlcx/bgcx.jsp ,学信网在线申请)。

5.《普通话水平测试等级证书》原件。申请语文学科、小学全科和幼儿园教师资格需达到二级甲等及以上标准。申请其他教师资格需达到二级乙等及以上标准。

6.《湖北省申请认定教师资格人员体检表》原件。体检时间为:2025年4月8日-7月4日。体检前在“黄冈市教育局”(http://jyj.hg.gov.cn)官网下载《湖北省教师资格申请人员体检表》(附件2),到指定医院(附件4“黄冈市高中(中职)教师资格认定体检指定医院”)进行体检。体检表要求用A4纸正反面打印,表内个人基本信息应填写完整,照片粘贴处应粘贴本人近期一寸登记照并加盖体检单位公章。体检表中每一项均须完成检查,并有检查结论和医师签名。体检表最后面的“体检结论处”须有负责医师签名,有“体检合格”或“体检不合格”等结论,并加盖体检单位公章。

7.《个人承诺书》原件。签名后上传的《个人承诺书》,预览《教师资格认定申请表》查看整体效果,如预览时发现上传的《个人承诺书》位置不正确、不清晰或签名不完整,请重新上传。申请人未按要求上传承诺书,导致的后续问题由申请人本人承担。现场确认时本人将《个人承诺书》位置正确、签名清晰的《教师资格认定申请表》打印一份带至现场审核。

8.考试合格证明或《师范生教师职业能力证书》。①参加全国统考人员,需要提供考试合格证明。合格证明由申请人在国家中小学教师资格考试网(ntce.neea.edu.cn)上自行打印,认定系统能验证的可不提交。②教育类研究生和师范生,需要提供《师范生教师职业能力证书》,认定系统能验证的可不提交。申请认定的教师资格种类和任教学科应与《师范生教师职业能力证书》上的任教学段和任教学科相同。《师范生教师职业能力证书》在有效期内只可使用一次,如申请认定其他学段和学科教师资格,不予免试,须参加国家中小学教师资格考试。③根据退役军人事务部、教育部、人力资源社会保障部《关于促进优秀退役军人到中小学任教的意见》(退役军人部发〔2022〕46号)规定,退役军人在服役前1年内取得中小学教师资格考试合格证明的凭入伍通知书、退役证书等相关材料,教师资格考试合格证明有效期可延长2年。符合条件的申请人按中国教师资格网咨询服务栏目中的“常见问题”“12教师资格考试信息问题”办理延长考试合格证明有效期事宜。

9.驻黄部队现役军人和现役武警在服役地申请,应提供军官证或警官证,如证件上不能显示服役所在地,另需提供所属部队或单位的组织人事部门出具的人事关系证明,证明格式依该部队或单位的规定而定,证明应明示申请人服役所在地。

10.内地(大陆)申请人的无犯罪记录证明由教师资格认定机构到公安机关统一核查。港澳台居民的无犯罪记录证明分别由香港特别行政区政府香港警务处、澳门特别行政区政府身份证明局和台湾地区有关部门开具。申请人需及时到所选择的认定机构开具《无犯罪记录证明函件》,申请人自行将函件交给香港、澳门及台湾相关部门,由其核实后将核查结果交给相关认定机构。核查结果将作为认定依据。未能按时提供核查结果书面回函的,本次教师资格认定申请无效。

十、结果公示

黄冈市高中(中职)教师资格认定结果将在“黄冈市教育局”(http://jyj.hg.gov.cn)官网上发布公告。

十一、证书发放

申请人通过认定后,证书领取时间及方式将在“黄冈市教育局”(http://jyj.hg.gov.cn)官网和“黄冈市教育局”微信公众号上发布公告。

十二、其他事项

申请人须本人按规定时间、地点和要求进行网上报名和现场审核确认,并对所填报的个人信息及提供的现场审核材料的准确性、真实性负责。因未按规定时间报名,错过申报时间、选错认定机构或现场确认点、申报信息有误、提交材料不全不真实不规范等原因未完成申报工作的,认定机构将不再受理,责任由申请人本人承担。

申请人同一自然年只能申请认定一种教师资格,成功申请后的当年在全国范围内不能再申请第二种教师资格。

申请人在申请认定过程中如有弄虚作假、骗取教师资格行为的,一经查实,依据相关法规,将会受到撤销教师资格的处罚。被撤销教师资格者自撤销之日起5年内不得重新取得教师资格。

其他未尽事宜详见各认定机构发布的通知公告。

 

 

附件(请点击文末“阅读原文”下载)

1.黄冈市各地认定机构发布公告网站和联系方式

2.湖北省教师资格申请人员体检表

3.黄冈市高中(中职)教师资格现场确认提交材料清单

4.黄冈市高中(中职)教师资格认定体检指定医院


(上下滑动查看附件)





黄冈市教育局

2025年4月8日

(来源:黄冈市教育局)

责任编辑:徐笑冰
点赞 0
收藏
已输入0个字
全部评论
  • 回复
    • 查看全部{{ item.replyCount }}条回复> 查看更多回复>
    • 查看更多回复>
查看更多评论 没有更多评论了
电子报
  • 湖北日报
  • 楚天都市报
  • 农村新报
政情
精彩推荐
  • 湖北日报客户端
  • 湖北日报官方微信
  • 湖北日报官方微博