登录
第三方登录
重磅规划成果公布!汉孝一体化下的孝感城市空间战略规划展示
湖北日报客户端 2023-12-11 16:43:11


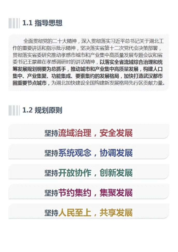
近日,孝感市国土空间规划委员会审议通过了《汉孝一体化下的孝感城市空间战略规划》(以下简称《规划》),《规划》以建设“武汉都市圈重要节点城市”为出发点,描绘了“武汉都市圈重要节点城市”的发展蓝图,明确了重要节点城市发展的路径,构建了具有河风湖韵的秀美湖城城市框架,回答了“重要节点城市是什么、怎么干”等命题。现将《规划》核心成果予以展示,敬请关注。










图片

图片

图片

图片

图片

图片

图片

图片

图片

图片

图片

图片

图片

图片

图片

图片

图片

图片

图片

图片

图片

图片

图片

图片

图片

图片

图片

图片

图片

图片

图片

图片

图片

来源:孝感市自然资源和规划局

责任编辑:陈峥嵘
点赞 0
收藏
已输入0个字
全部评论
  • 回复
    • 查看全部{{ item.replyCount }}条回复> 查看更多回复>
    • 查看更多回复>
查看更多评论 没有更多评论了
电子报
  • 湖北日报
  • 楚天都市报
  • 农村新报
政情
精彩推荐
  • 湖北日报客户端
  • 湖北日报官方微信
  • 湖北日报官方微博