登录
第三方登录
襄阳首次“打包”出让土地与林间使用权
湖北日报 2025-12-22 15:00:33

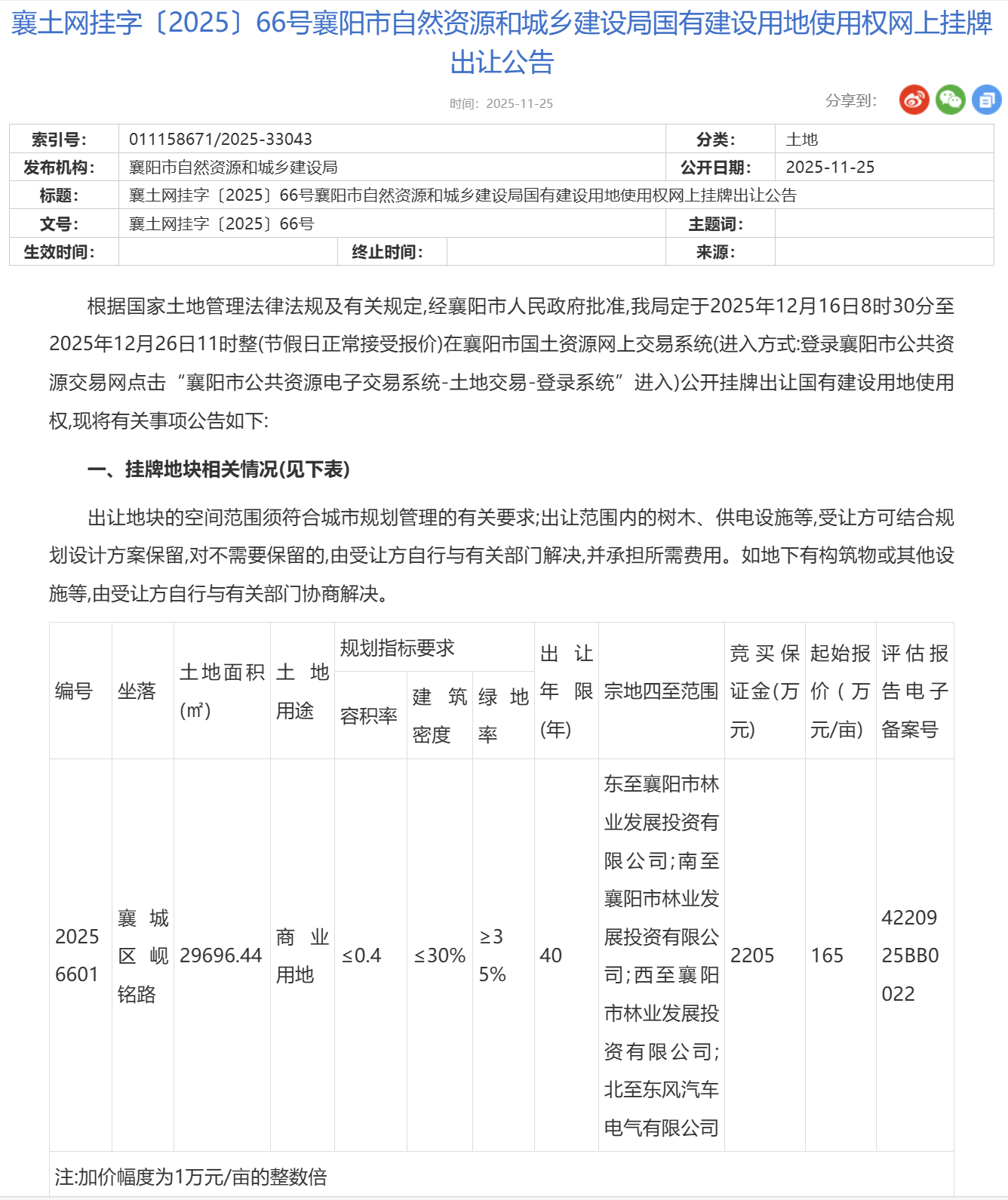
湖北日报讯(记者吴宇睿、通讯员李旭)12月16日,襄阳市自然资源和城乡建设局公开挂牌出让襄阳岘山一国有建设用地使用权,并附有林下空间使用权一并出让。这是襄阳首次将国有建设用地使用权与国有林地林下空间使用权进行“组合供应”,为生态价值转化打开了新思路。

12月16日,襄阳市自然资源和城乡建设局公开挂牌出让襄阳岘山一国有建设用地使用权,并附有林下空间使用权一并出让。

近年来,随着生态持续优化,岘山绿道年均游客量超125万人次,游客对餐饮、休憩等配套服务的需求日益迫切。位于绿道交会处、人流汇集点的翠屏雨荷地块,正是提升服务能力的关键一环。此前,该地块由市场主体经营农家乐,却大部分处于闲置状态。如何既激活沉睡资源,又兼顾岘山生态保护与品质提升?

襄阳市依法收储原市国有林场存量建设用地,调整规划,为重新利用铺平道路。在供应环节,政府没有简单出让建设用地,而是敏锐地注意到地块东侧一片约6.21亩、植被丰茂的林地,其林下空间蕴藏着开发休闲体验的独特潜力。于是,创新方案出炉:将44.54亩商业用地(40年使用权)与这6.21亩林下空间(20年租赁权)“打包”为一个资产包整体挂牌出让。

“这就像把‘地面’和‘林下’的使用权一起交给了同一个‘管家’。”襄阳市自然资源和城乡建设局自然资源开发利用科负责人陈延林说。竞得者须按照已审定的方案进行建设,涵盖休闲驿站、文化展馆、特色零售等,确保项目高品质落地,并让宝贵的林下资源得到有序、融合的利用。

项目建成后,不仅能为游客提供多元服务,弥补配套设施短板,还将通过轻商业业态、文化体验等方面创造运营收入,实现生态效益、社会效益与经济效益的有机统一。

襄阳市自然资源和城乡建设局局长王衡表示,此次实践突破了单一资源出让的传统模式,探索如何通过精细化配置实现生态保护与发展的平衡,为同类地区盘活自然资源资产、促进生态产品价值实现提供了“襄阳样本”。

责任编辑:赵峰
点赞 0
收藏
已输入0个字
全部评论
  • 回复
    • 查看全部{{ item.replyCount }}条回复> 查看更多回复>
    • 查看更多回复>
查看更多评论 没有更多评论了
电子报
  • 湖北日报
  • 楚天都市报
  • 农村新报
政情
精彩推荐
  • 湖北日报客户端
  • 湖北日报官方微信
  • 湖北日报官方微博