登录
第三方登录
襄阳市一基地入选首批国家级现代农业科技试验示范基地
湖北日报 2025-12-06 16:54:32

湖北日报讯(记者张源、通讯员周理高)近日,第一批农业农村部现代农业科技试验示范基地名单公布,襄阳市农科院等单位牵头建设的农业农村部作物栽培与机械化现代农业科技试验示范基地(襄州)成功入围。

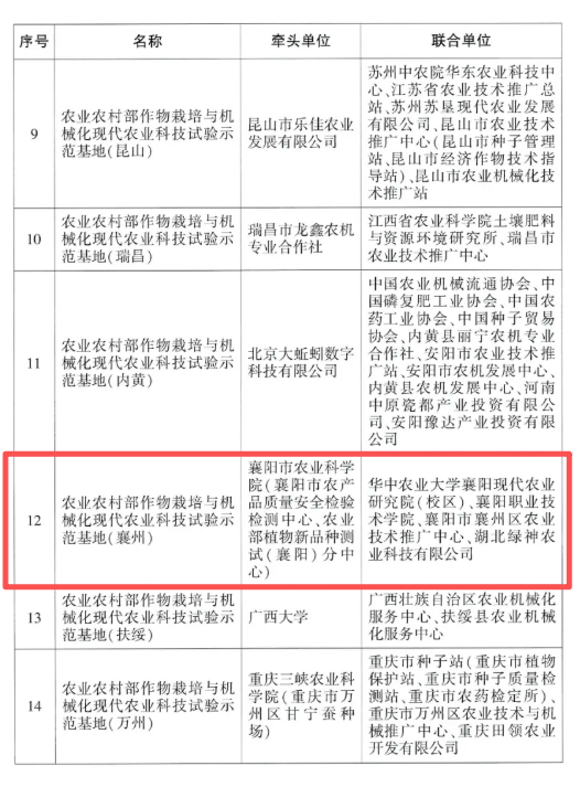
名单截图

今年5月,农业农村部办公厅启动现代农业科技试验示范基地遴选推荐工作,经各级农牧部门推荐、组织专家评审、现场核验和公示等程序,首批农业农村部现代农业科技试验示范基地149个,涵盖种植业、畜牧兽医、渔业、农机、资源环境等5个行业领域,湖北省共有8个基地入围。

襄阳市入围的农业农村部作物栽培与机械化现代农业科技试验示范基地(襄州),由襄阳市农科院牵头,联合华农襄阳现代农业研究院(校区)、襄阳职业技术学院、襄州区农技推广中心、湖北绿神农业科技有限公司共同建设,为湖北省唯一农机类示范基地。

襄阳市农业农村局相关负责人介绍,将积极引导农业农村重大政策和项目向试验示范基地倾斜,加强与本行业领域技术集成创新中心联动,强化基础条件与人才队伍建设,开展新技术、新产品、新场景以及主导品种、主推技术等示范展示,探索建立农业科技成果转化应用的机制模式,加快重大科技成果高效转化应用。

责任编辑:胡弦
点赞 0
收藏
已输入0个字
全部评论
  • 回复
    • 查看全部{{ item.replyCount }}条回复> 查看更多回复>
    • 查看更多回复>
查看更多评论 没有更多评论了
电子报
  • 湖北日报
  • 楚天都市报
  • 农村新报
政情
精彩推荐
  • 湖北日报客户端
  • 湖北日报官方微信
  • 湖北日报官方微博