-
- 查看全部{{ item.replyCount }}条回复> 查看更多回复>
- 查看更多回复>
公安县创业服务指南
资金支持
一、政策内容
(一)创业贷款
个人创业担保贷款额度不超过30万元,贷款期限不超过3年。对符合个人创业担保贷款条件的借款人合伙创业的,可根据合伙创业人数适当提高贷款额度,最高不超过符合条件的个人创业担保贷款额度上限之和的110%且不超过400万元。小微企业创业担保贷款额度不超过500万元,贷款期限不超过2年。对还款积极、带动就业能力强、创业项目好的借款个人或小微企业,创业担保贷款到期后可继续申请贷款及贴息支持,累计次数不超过3次。个人和小微企业创业担保贷款,财政部门都按照贷款实际利率给予50%的财政贴息。
(二)阶段性降低社保费率
阶段性降低失业保险费率政策实施期限延长至2025年12月31日。失业保险费率按1%执行,其中单位费率0.7%,个人费率0.3%。
(三)失业保险稳岗返还
参保企业足额缴纳失业保险费12个月以上,上年度未裁员或裁员率不高于5.5%,30人(含)以下的参保企业裁员率不高于参保职工总数20%的可以申请失业保险稳岗返还。大型企业按企业及其职工上年度实际缴纳失业保险费的30%返还,中小微企业按60%返还,受关税影响较大的中小微企业返还比例可提高至90%,大型企业可提高至50%。。裁员率根据上年年末和年初参保人数确定,职工退休、死亡调出、上学、入伍、劳动合同期满、本人提出解除劳动合同以及依《中华人民共和国劳动合同法》第三十九条规定解除劳动合同的,不计入裁员。社会团体、基金会、社会服务机构、律师事务所、会计师事务所、以单位形式参保的个体工商户参照实施。
(四)一次性扩岗补助
对招用2025年度高校毕业生、离校两年内未就业高校毕业生、16—24岁登记失业青年,与其签订劳动合同并按规定为其足额缴纳失业保险费、工伤保险费、职工养老保险费3个月以上的企业和社会组织,按每招用1人1500元的标准发放一次性扩岗补助,本政策自文件印发之日起实施,政策执行至2025年12月31日。所需资金从失业保险基金中列支。
(五)稳岗扩岗专项贷款
对成立1年以上、用工人数不少于10人且用工人数保持稳定、按时足额支付职工工资、缴纳社会保险费的小微企业,可通过当地中国银行分支机构便捷审批通道申请稳岗扩岗专项贷款,企业单户授信额度最高5000万元,个人单户授信额度最高1000万元。原则上贷款利率最高不超过4%、最低可至2.9%。
(咨询电话:0716-5153255)
二、申请途径
线下申请:各乡镇便民服务中心
政策支持
一、返乡入乡一次性创业补贴
在荆州市初次办理注册登记(注册5年内),经营6个月及以上,且带动就业2人及以上的(含创业者本人),给予5000元的一次性创业补贴。返乡人员指在外就业、创业、入学、服兵役等达6个月以上,返回原户籍所在县市的人员;入乡人员指在我县创办各类经营实体的非创业地户籍人员。
(咨询电话:0716-5153255)
二、初创组织吸纳就业补贴
毕业5年内高校毕业生(含非本地户籍),在我市首次创办小微企业、个体工商户、民办非企业单位、农民专业合作社等,正常经营6个月以上且带动就业2人及以上。在登记注册1年内,招用人员且签订1年以上劳动合同,并按规定缴纳社会保险费1年以上。每吸纳1名符合条件人员,给予1000元补贴,补贴总额不超过2万元。
(咨询电话:0716-5153255)
三、创业培训补贴
处于未就业或灵活就业状态的九类人员〔1、城镇登记失业人员;2、农村转移就业劳动者;3、城乡未继续升学的应届初高中毕业生;4、贫困家庭(包括低保家庭)子女;5、建档立卡贫困劳动力;6、毕业年度(毕业当年的1月1日至12月31日,下同)高校毕业生(含技师学院高级工班、预备技师班和特殊教育院校职业教育类毕业生,以下统称“高校毕业生”);7、余刑两年内的服刑人员;8、戒毒康复人员;9、省委、省政府批准的其他人员〕在人社部门认定的定点培训机构参加创业培训且通过结业考核的,按培训类别分别给予300元-1800元培训补贴。创业培训补贴同一课程不可重复享受,且每人每自然年度只能享受一次。职业培训补贴(含就业技能培训、创业培训、企业职工岗位技能培训等)每人累计最多享受三次。
(咨询电话:0716-5154200)
四、返乡创业扶持资金
认定市级返乡创业项目,每个给予资金扶持不高于8万元;认定市级返乡创业园区、街巷(商圈),依据入驻规模、辐射带动效果每个给予10万-20万元资金扶持;认定“荆楚归雁项目”,每个给予10万元资金扶持;认定“荆楚返乡创业园”“荆楚返乡特色街区”,每个给予60万元资金扶持。鼓励支持高校毕业生返乡创业,对高校毕业生返乡创办实体集中的返乡创业园、大学生创业孵化园,在认定省级返乡创业平台时予以倾斜。
(咨询电话:0716-5153255)
五、大学生创业项目扶持资金
对在校大学生和毕业5年内的高校毕业生,在荆州市内自主创办企业、个体经营或从事农民专业合作社,并依法注册登记,取得工商营业执照,正常经营6个月以上,吸纳3人及以上就业的,经评审后分别给予2万-20万元的市级大学生创业项目扶持资金,并择优推荐申报省级5万-50万元资金扶持。
(咨询电话:0716-5153255)
六、大学生创业孵化基地奖补
对孵化成效突出的大学生创业孵化基地给予奖补,被认定为市级大学生创业孵化基地的按基地规模、入驻创业实体数量和孵化效果给予20万元-40万元的奖补;被认定为省级大学生创业孵化示范基地的,按基地规模、入驻创业实体数量和孵化效果给予50万元、80万元的奖补;被人社部认定为全国创业孵化示范基地的,再给予100万元的一次性奖补。
(咨询电话:0716-5153255)
七、劳务品牌及领军企业建设补贴
全市劳务品牌资源库中,被评定为市级优秀劳务品牌的,给予10万元建设补贴;被评定为省级劳务品牌的,给予50万元建设补贴。被评定为国家级劳务品牌的,给予100万元建设补贴。
开展劳务品牌领军企业评选认定,被认定为市级劳务品牌领军企业的,给予10万元一次性补贴;被认定为省级劳务品牌领军企业的,给予50万元一次性补贴。
(咨询电话:0716-5153255)
八、企业招用重点群体税收优惠
企业招用脱贫人口、登记失业半年以上人员,与其签订1年以上期限劳动合同并依法缴纳社会保险费的,自签订劳动合同并缴纳社会保险当月起,在3年内按实际招用人数予以定额依次扣减增值税、城市维护建设税、教育费附加、地方教育附加和企业所得税优惠。定额标准为每人每年6000元,最高可上浮30%。执行期限截至2027年12月31日。
(咨询电话:0716-5156766)
九、重点群体自主创业税收优惠政策
脱贫人口,登记失业半年以上人员,零就业家庭、享受城市居民最低生活保障家庭劳动年龄内的登记失业人员,毕业年度内高校毕业生从事个体经营的,自办理个体工商户登记当月起,在3年内按每户每年2万元为限额依次扣减其当年实际应缴纳的增值税、城市维护建设税、教育费附加、地方教育附加和个人所得税。限额标准最高可上浮20%。政策执行期限截至2027年12月31日。
(咨询电话:0716-5156766)
十、人才购房租房补贴
(一)租房和生活补贴
对毕业5年内的毕业生(按毕业证时间),首次到我市企业就业,签订1年以上劳动合同、并按规定在荆州缴纳社保1年以上,或首次在我市注册创业企业、并担任企业法人代表,取得营业执照之日起满1年,并按规定在荆州缴纳社保1年以上的,发放租房和生活补贴。生活补贴标准为全日制大专(含技工院校)及以上每人每年6000元,全日制中专(含技工院校)每人每年3600元。租房补贴标准为本人在稳定工作地无自有住房,全日制大专(含技工院校)及以上每人每年6000元,全日制中专(含技工院校)每人每年3600元。补贴期限不超过3年,按年发放。
(咨询电话:0716-5154215)
(二)购房补贴
从2023年1月1日起,在我县范围内购买新建商品住房和在县城城区购买二手住房的购房者,由县财政部门按其所缴纳的契税实行全额补贴(县直和乡镇事业单位引进的高层次人才购买本人首套自有住房的契税补贴按公人才【2022】2号文件精神执行)。购房者凭不动产权证书和契税完税证明在6个月内(从不动产权证书发证之日起计算)完成购房补贴申请,逾期将不予补贴。具体补贴标准见下表。
(咨询电话:0716-5113601)
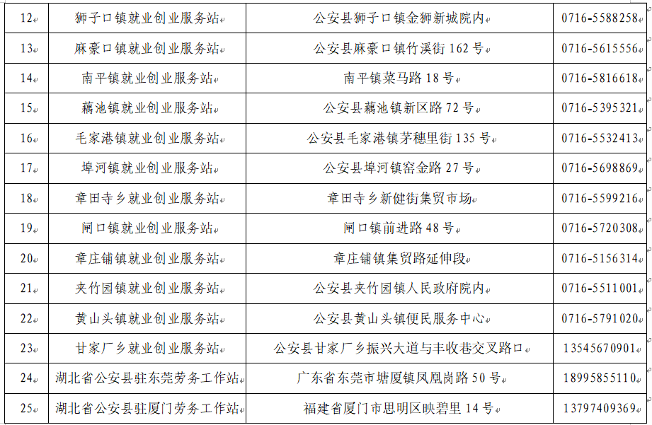
各乡镇经办机构电话地址
来源:公安县公共就业和人才服务
-
回复


