登录
第三方登录
再上新!医疗服务覆盖12家社区卫生服务中心
湖北日报客户端 2025-09-08 22:52:07

近日,“光谷数字人才卡”医疗服务权益进一步扩展,新增佛祖岭街、豹澥街、花山街、滨湖街等10家社区卫生服务中心,人才可一站式享受社区卫生服务中心家庭医生健康管理、定制化体检套餐以及三甲医院门诊号源优先预约等权益。当前,“光谷数字人才卡”医疗板块已全面覆盖东湖高新区全部12家社区卫生服务中心,多元化满足人才健康管理需求。



图片
图片
图片
图片
图片
图片
向左滑动查看更多图片 >>

      Part 01.权益介绍



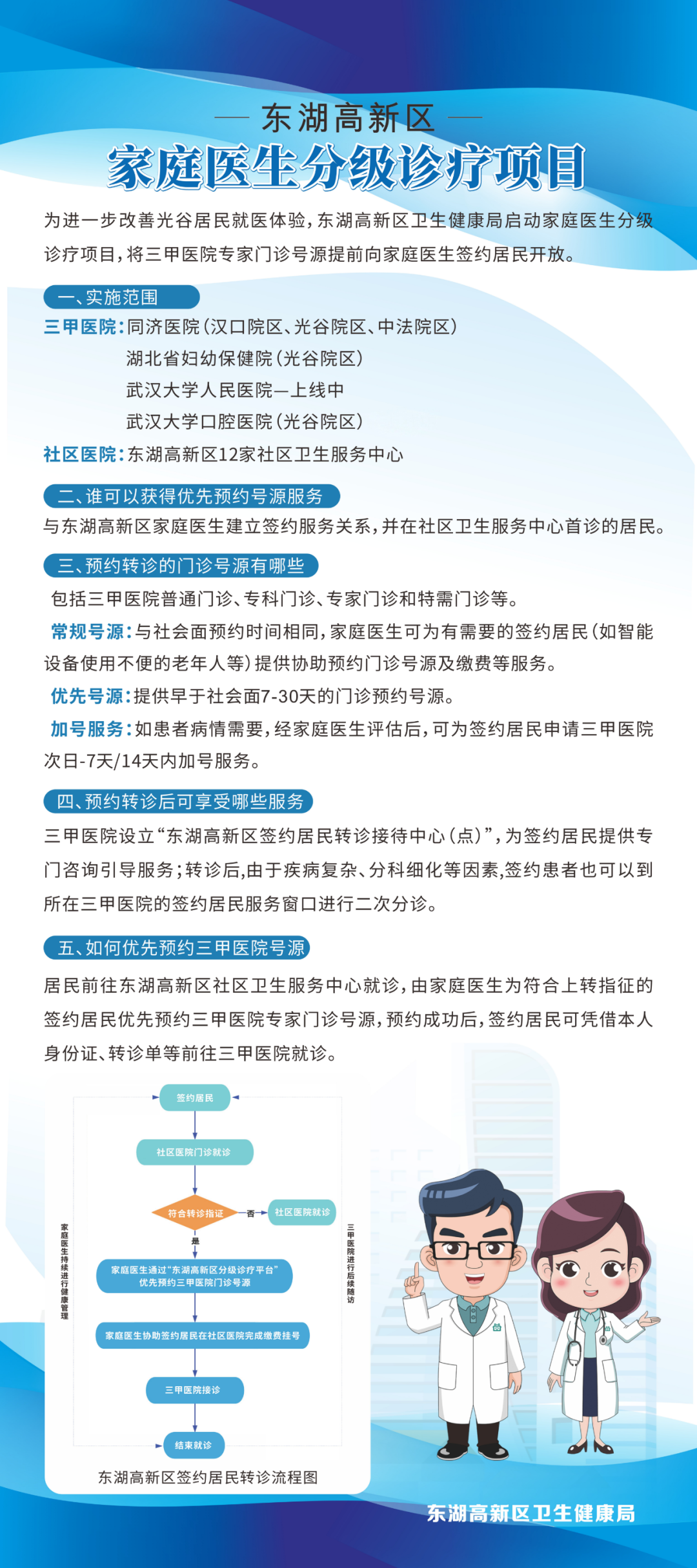
1. 家庭医生分级诊疗项目(12家社区卫生服务中心均可提供)

与东湖高新区家庭医生建立签约服务关系的人才,在辖区社区卫生服务中心首诊后可优先预约同济医院、湖北省妇幼保健院(光谷院区)等辖区三甲医院门诊号源。


图片


2.定制化体检套餐(9家社区卫生服务中心可提供)

人才前往佛祖岭街、花山街等9家指定社区卫生服务中心可以专属优惠价格购买“光谷人才体检套餐”,包含主卡和副卡两个套餐,家属可共同享受,并可享专人陪检和一对一报告解读服务。此外,部分社区卫生服务中心还提供更多体检套餐增值服务,详见“光谷数字人才卡”医疗板块。

3.特色健康服务优惠(11家社区卫生服务中心可提供)

(1)佛祖岭街社区卫生服务中心:种植牙冠修复置入,优惠内容:减免500元1次;盆底康复,优惠内容:10次送4次。


(2)豹澥街社区卫生服务中心:中医浮针疗法,优惠内容:做1次中医浮针疗法送拔罐或低频脉冲治疗1次(2选1)。


(3)九峰街社区卫生服务中心:中医火龙罐综合灸疗法,优惠内容:做5次送2次。


(4)花山街社区卫生服务中心:个体心理服务(心理评估、心理咨询),优惠内容:一对一免费。


(5)左岭街社区卫生服务中心:盆底肌肉康复,优惠内容:做6次送4次。


(6)滨湖街社区卫生服务中心:中医理疗、拔罐、刮痧,针灸等项目,优惠内容:八折优惠、专人全程陪同,一对一服务。


(7)关东街第二社区卫生服务中心:中医玛痧灸治疗,部位:头面部,优惠内容:做5次送1次。


(8)关东街龙城社区卫生服务中心:核磁共振检查(MRI),优惠内容:享有龙城中心核磁共振检查优先预约和武汉市第三医院专家免费进行报告解读服务,此外还可免费享受单个部位(如,头、颈、胸等)核磁共振检查一次;医美项目(详情请见“光谷数字人才卡”),优惠内容:均可享受8折优惠;特色养老服务(全托、日托),家属入住优惠政策。


(9)关东街曙光社区卫生服务中心:国家标准化代谢性疾病管理服务,进行院外管理可享8折优惠。


(10)九峰街中心城社区卫生服务中心:中医特色(中医推拿、针灸美容、埋线减重),优惠内容:项目做2次送1次;医美项目(详情请见“光谷数字人才卡”),优惠内容:项目低至6.8折优惠。


(11)关东街汤逊湖社区卫生服务中心:中医火龙罐综合灸疗法,优惠内容:做1次火龙罐赠送仪器治疗1次。

      Part 02.申请方式




(一)

申领“光谷数字人才卡”

人才扫描下方二维码或微信搜索“光谷人”小程序,选择“数字人才卡”栏目,点击“申请人才码”,人才信息认证通过后即可享受各项人才服务权益。如已申领过“光谷数字人才卡”则无需重复认证。

图片

扫描上方二维码进入


(二)

享受医疗服务

登录“光谷数字人才卡”后,点击“医疗”,进入详情页面拨打对应联系方式进行申请。


“光谷数字人才卡”汇聚医疗、政务、职称、大消费、金融联名卡、沙龙活动等“公共+市场化”服务资源,为人才提供丰富权益,助力人才全方位发展。下一步,东湖高新区将持续拓展优质资源,更多权益敬请期待。


咨询电话:东湖高新区人才工作局 027-67880702

来源:中国光谷人才特区来源

责任编辑:施佳敏
点赞 0
收藏
已输入0个字
全部评论
  • 回复
    • 查看全部{{ item.replyCount }}条回复> 查看更多回复>
    • 查看更多回复>
查看更多评论 没有更多评论了
电子报
  • 湖北日报
  • 楚天都市报
  • 农村新报
政情
精彩推荐
  • 湖北日报客户端
  • 湖北日报官方微信
  • 湖北日报官方微博