回复
-
- 查看全部{{ item.replyCount }}条回复> 查看更多回复>
- 查看更多回复>
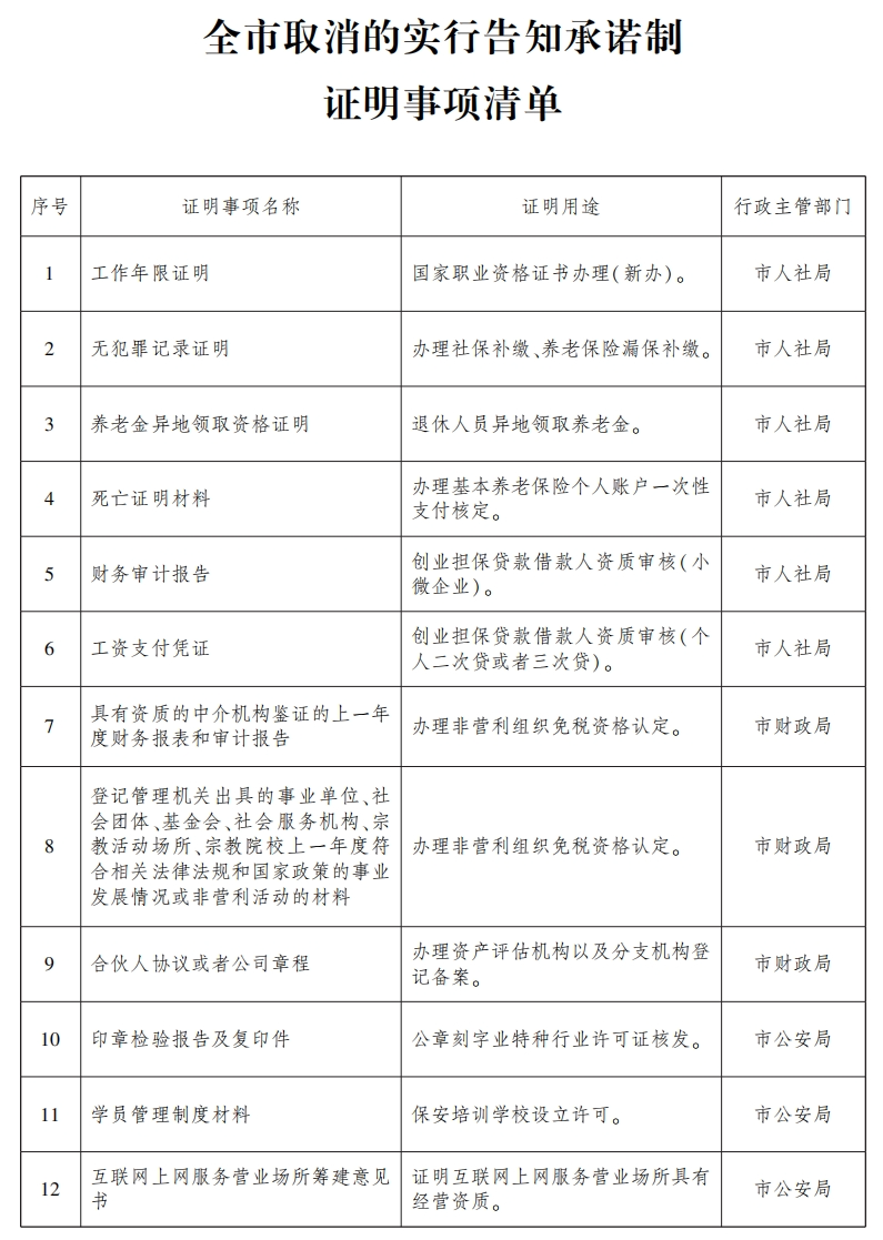
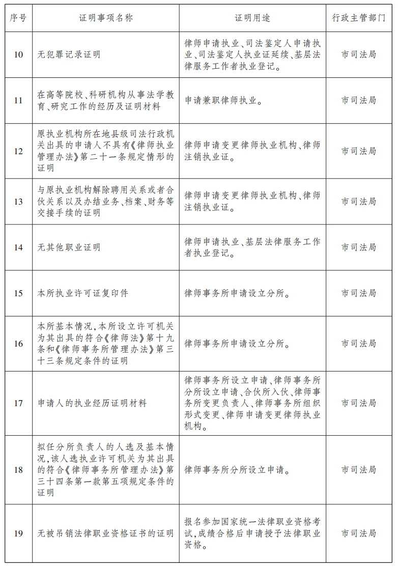
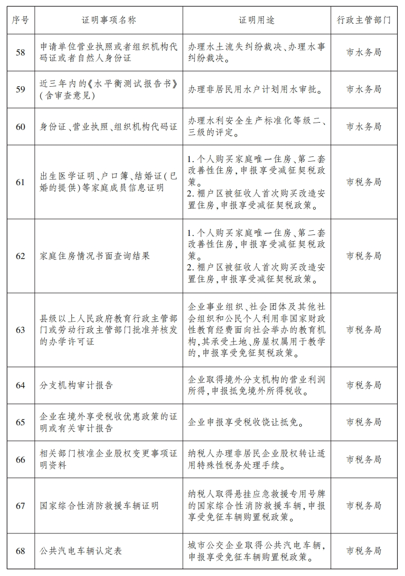
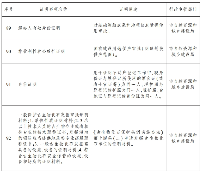
湖北日报讯(记者马文俊)1月20日,武汉市人民政府网站发布《市人民政府办公厅关于公布市级实行告知承诺制证明事项清单的通知》,具体内容如下:

各区人民政府,市人民政府各部门:
为持续深入推进“减证便民”,进一步优化营商环境,按照省人民政府关于全面推行证明事项告知承诺制工作部署以及深化数据赋能扩大“免证明”应用领域工作要求,经市人民政府同意,现予公布《全市取消的实行告知承诺制证明事项清单》和《全市实行告知承诺制证明事项清单(2024年版)》。
各区、各部门要提高政治站位,强化组织领导,认真按照《武汉市全面推行证明事项和涉企经营许可事项告知承诺制工作规程(试行)》(武政〔2021〕8号)要求抓好落实,激发市场主体活力和社会创造力,最大限度方便企业和群众办事创业,努力营造市场化、法治化、国际化一流营商环境。
武汉市人民政府办公厅2025年1月13日









