回复
-
- 查看全部{{ item.replyCount }}条回复> 查看更多回复>
- 查看更多回复>
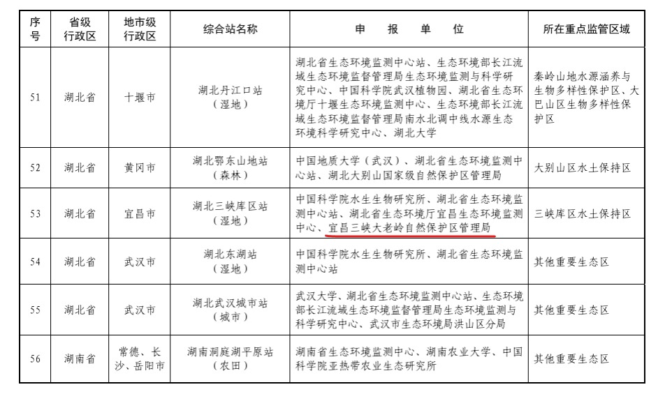
湖北日报客户端讯(通讯员林郁柳)近日,生态环境部办公厅发布了《关于印发第二批生态质量综合监测站名单的通知》,公布了新一批生态质量综合监测站名单,由中国科学院水生生物研究所、湖北省生态环境监测中心站、湖北省生态环境厅宜昌生态环境监测中心和宜昌三峡大老岭自然保护区管理局联合建设的湖北三峡库区站(湿地)位列其中。

大老岭保护区作为三峡库首的第一个国家级自然保护区,距离三峡大坝仅7.5公里,是三峡坝库区最近几条支流的发源地之一。保护区内生态多样,物种丰富,有维管束植物197科953属2495种,陆生和水生脊椎动物属5纲32目109科499种,保存完好的原始森林3万余亩,是三峡库区水土保持的重要区域,是三峡大坝重要的绿色生态屏障。保护区管理局长期从事三峡库区生态环境的监测与研究,该站点的建设有助于完善长江流域生态质量监测体系,对指导和维护三峡库区生态系统稳定具有重要作用,对实施长江大保护战略、维护长江生态安全具有重要意义。
大老岭保护区管理局将依托《保护区总规》,进一步强化资源保护能力,提升科研监测水平、建立智能管理体系,系统增强三峡库区生态系统的多样性和稳定性,深入推进三峡库区生态环境监测及研究,全方位筑牢三峡生态屏障,为保护长江大生态、建设美丽中国贡献生态力量。