登录
第三方登录
黄梅县教育局《关于做好2024年黄梅县义务教育招生工作的通知》
湖北日报客户端 2024-07-09 11:11:28
关于做好2024年黄梅县义务教育招生工作的通知

为做好黄梅县义务教育招生入学工作,解决招生入学工作中的热点难点问题,促进教育公平,规范招生行为,根据教育部、省教育厅、市教育局相关文件精神,结合黄梅县实际,现就做好2024年黄梅县义务教育学校招生入学工作通知如下:


一、招生对象


小学招生对象:凡年满六周岁(2018年8月31日及以前出生)具有黄梅县户籍或房产的适龄儿童;不具有黄梅县户籍或房产,在黄梅县有合法稳定居住和就业,能提供相关真实、准确信息材料的外来务工随迁子女。


初中招生对象:具有黄梅县小学学籍的应届毕业生;具有黄梅县户籍或房产的小学升初中异地毕业生;不具有黄梅县户籍或房产,在黄梅县有合法稳定居住和就业,能提供相关真实、准确信息材料的外来务工随迁子女。


二、招生原则(招生政策


2024年全县义务教育阶段学校招生工作实行“划片为主,创新试点,计划控制,统筹安排,公民同招”的原则。


1、划片为主。全县公办中小学招生实行“划片、就近、免试”的原则,各教联体成员校按原区划进行划片招生;各教联体核心校原则上按原招生布局进行招生。但可根据学校的办学规模,结合今年实际情况,在原有招生区域和范围的基础上,对县城区、小池城区学校招生范围进行适当调整,指导县城区、小池城区新生合理分流入学。在划定的片区内,对于区域边缘学生和学校所在地原村民子女根据情况进行适当调节。


2、扩充学位。积极探索以教育为核心的优质公共服务促进就地城镇化模式,在县城城南片区优质教育聚集区实行差异化招生政策,在保障城南片区内有户籍和住房人员子女就学后,取消招生限制条件,汤用彤学校(初中部、小学部)等教育单位由划片招生为面向全社会计划招生4200人(其中初中2400人,小学1800人),满足进城农民、返乡人员和外来人员子女就学需求。


3、计划招生。县城区义务教育公民办学校2024年秋季招生由教育局制订招生计划,小池、龙感湖义务教育学校2024年秋季招生由教育局会同小池滨江新区、龙感湖管理区制订招生计划,其他乡镇按照属地原则制定招生计划,按计划分配学生。从严控制中小学起始年级班容量,小学新生和初中新生班额控制在50人以内。小学二、三、四、五年级和初中每班学生人数最多不超过55人。


4、统筹安排。根据学位情况对以下人员统筹安排就学:


(1)外省外县随迁子女,在县大胜关山工业园务工就业人员子女就读小学的,安排到县五小十里益海校区就读,在其他区域务工就业人员子女就读小学的,安排到县六小、县八小就读,初中安排到县八角亭中学或滨河中学就读;


(2)插班生,有县城区和黄梅镇、杉木乡符合城区入学范围的村组户籍及城区经商人员子女,各小学根据学位情况统筹安排到相对就近的学校,初中安排到八角亭中学或滨河中学;


(3)未被民办学校录取,但属于公办学校招生的学生。


5、公民同招。公办民办学校一视同仁、公平发展、互不享有招生特权。民办学校一律按照下达的招生计划招生,入学报名人数超过核定招生计划数的,符合条件的报名对象全部实行电脑随机派位录取;民办九年一贯制学校其初中部招生名额多于小学部直升名额的,多余的名额全部通过电脑随机派位产生。电脑随机派位全程接受社会监督,派位结果及时向社会公开。民办学校招生报名人数未超过核定招生计划数的,一次性全部录取。未招足的民办学校补招时,如果报名人数超过补招人数的,也必须实行电脑随机派位方式录取。


三、招生报名条件


见《2024年黄梅县义务教育学校招生工作方案》,此方案另行发布。


四、学位预警


根据上级教育行政主管部门招生工作相关要求,对出现常住人口中适龄儿童逐年增加、学位供给紧张的情况,及时向社会发布预警提示,建立招生入学工作预警制度。


五、其他


2024年黄梅县义务教育中小学校将统一使用i黄冈APP平台报名系统网上登记报名,原招生平台停止使用,非特殊情况一律网上审批。网上登记时间截止后,不能再注册、提交及修改信息。


教育局义务教育招生监督举报电话:0713-3321728,0713-3326780


                                                                      黄梅县教育局

2024年3月25日


2024黄梅县教育局关于i黄冈子女

入学网上填报的答疑

    目前城区义务教育招生网上填报工作正在进行,由于今年新使用“i黄冈”平台,在填报中家长和学校都反馈出很多具有共性的问题。


为了帮助大家顺利完成网上填报,县教育局就相关问题作出了答疑如下:


1、户籍信息核验不通过怎么办?


    在户籍属地栏目,选择“湖北省内户口”,填写好学生姓名、学生性别、学生身份证准确后,多次核验。对于多次核验不成功的,选择“湖北省外户口”,按照提示如实填写,拍照上传户口户主页、学生页。由于系统和公安户籍数据接口问题,此操作不会影响入学。


2、房产信息核验不通过怎么办?


    在房产类型栏目,选择“有不动产权证的住房”、“有房权证的住房”、“有购房备案合同的住房”,无法核验不成功的。对于核验不成功的,选择“其它”,按照提示如实填写,把房产地址写清楚即可,拍照上传相关房产证件。


3、毕业生源地“黄梅县城区小学”无法核验成功怎么办?


   选择“黄梅县城区外小学”,按照提示如实填写。

   如果是本县内毕业学生,毕业证上有孩子信息,并拍照上传毕业证即可。


  4、在填报完基本信息后,进入到房产信息,由于操作或系统原因退出后,重新进入时,提示“此学生已注册……”,怎么办? 


    在进入到“转插生、幼升小,小升初”界面,左下角点开“申报记录”,查看申报记录中,找到编辑按钮,即可重新填报。


5、如何打印申请表?


第一种:在所有信息填报完成之后,系统会提示“信息提交成功”,点击下方“打印申请表”,复制链接地址码,粘贴到网页中打开,下载后即可打印出申请表。


第二种:在进入到“转插生、幼升小,小升初”界面,左下角点开“申报记录”,查看申报记录中,学生左上角“打印报名表”,同上复制链接,在网页中下载、打印出申请表。



2024年城区幼升小申报工作温馨
提醒

2024年城区幼升小申报工作开始啦


     根据7月2日上午黄梅县城区义务教育招生(幼升小)工作部署暨培训会内容,2024年幼升小申报审核工作具体安排如下,请您仔细阅读并按要求在规定时间完成填报和资料审核。


一、填报平台


今年的幼升小电子资料统一在“I黄冈”平台进行申报。

图片

(嗨,我是长这个样子的哦)


还没有下载“I黄冈”APP的家长,请尽快下载安装并完成实名注册。手机上已经安装有“I黄冈”APP的家长,可以按照下面的步骤,开始申报啦。


二、网上填报的步骤


1、点开“I黄冈”APP,主页下拉,找到“学生服务”;


图片

2、点击“学生服务”,进入新页面选择“子女入学”;

图片

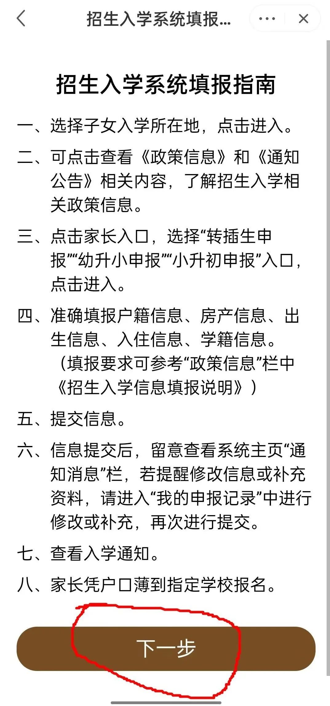
3、点击“子女入学”后新页面为“招生入学系统填报指南”,点击下方“下一步”;

图片

4、选择“黄梅县”后点击“下一步”;


图片

5、进入后点击“家长报名入口”;

图片

6、选择“幼升小报名”进入信息填报页。

图片

这时,我们就进入了幼升小信息填报的具体页面,其中信息填报包括“基本信息”、“房产信息”、“入住信息”、“其他信息”等内容。

图片

为了填报顺利进行,我们建议家长朋友先将户口本、出生证、房产证、水电票等相关资料放在手边,以备使用。


三、填报内容的相关说明


1、请家长按照平台指引进行填报,对要求核验的关键信息应点击“核验”。

2、平台核验要求资料拍照上传时,请务必将手机或相机横屏“垂直、正面”拍照上传(例如下图),否则可能影响核验结果:

图片

基础信息填报注意事项
1、基础信息填报过程中,如省内户口身份证无法核验,可以选择按“省外户口”进行手动填报,并在补充材料中上传“出生证”。
2、出生证无法通过核验时,可以将证件类型改为“其他”后填报并在补充材料中上传证件信息。
注意:户籍信息填报后应完成核验,否则无法跳转到下一项“房产信息填报”。
房产信息填报注意事项
1、按照不同房产类型,平台设置了“有不动产权证的住房”、“有房权证的住房”、“有购房备案合同的住房”、“有土地证(规划证)的住房”、“其他自建房”、“其他小产权房”、“其他保障性住房”、“城区户籍无住房”等类型。
各位家长可根据实际情况对应填报并提交相应佐证材料。
在校验过程中,如果有无法通过校验的情况,可以选择“其他”进行填报,然后在补充材料中上传相关房产证明。
2、保障性住房指:经适房(惠民小区、益民小区、阳光小区)和公租房。该类房产需分别提交由房管局和国投公司开具的租房发票。
3、亲属关系证明应由公安或公证处开具。
入住信息填报注意事项
1、提交房产证信息拍照上传时,应同时上传“登记页”和“附记页”。
图片
2、小产权房应提交双方买卖协议和银行转账记录,律师见证书不再作为有效证明依据。
3、使用营业执照进行申报的,执照持有人必须是幼儿父母。
4、如果经营的是副食和餐饮行业,则还需提交餐饮许可证或经营许可证。
5、园区专指大胜工业园。园区务工人员子女线下资料统一交管委会审核。
其他信息填报注意事项
  1. 片区编号从一小至八小依次为X1——X8。
  2. 有意愿填报民办校的按意愿填报,否则填“无”。
申请表打印
完成填报后平台会给出申请表地址码,复制该地址码到浏览器后打开下载申请表并打印。线下审核时与其他材料一起上交。
注意
1、平台填报时间:7月1日——7月8日;
2、全部填报信息通过核验,平台提示“通过核验,提交成功”的家长,无需再进行线下资料审核;
3、未通过证件核验的家长,在完成平台填报后还需准备好纸质材料(填报资料的原件、复印件)等待教育局的线下审核。


责任编辑:宛灿
点赞 0
收藏
已输入0个字
全部评论
  • 回复
    • 查看全部{{ item.replyCount }}条回复> 查看更多回复>
    • 查看更多回复>
查看更多评论 没有更多评论了
电子报
  • 湖北日报
  • 楚天都市报
  • 农村新报
政情
精彩推荐
  • 湖北日报客户端
  • 湖北日报官方微信
  • 湖北日报官方微博