-
- 查看全部{{ item.replyCount }}条回复> 查看更多回复>
- 查看更多回复>
2022年3月13日,受湖北省新闻工作者协会委托,湖北省新闻美术记者协会组织业界和学界相关专家,对各市、州党委宣传部(记协)、省直宣传战线相关单位、省产业新闻协会申报的第三十九届湖北新闻奖新闻美术系列作品进行初评,最后确定18件作品拟参加第三十九届湖北新闻奖定评。现对第三十九届湖北新闻奖新闻美术系列作品初评结果予以公示,公示时间为3月16日至3月23日。在此期间,如对报送作品有异议,请与湖北省新闻美术记者协会联系。联系电话:(027)88568696,电子邮箱:985772825@qq.com。
湖北省新闻美术记者协会
2022年3月16日
推荐参加湖北新闻奖定评作品

版式设计《初心百年》
刊播单位:三峡晚报
刊播时间:2021年7月1日
作者:王华
编者:杨向明 韩永昶 方正
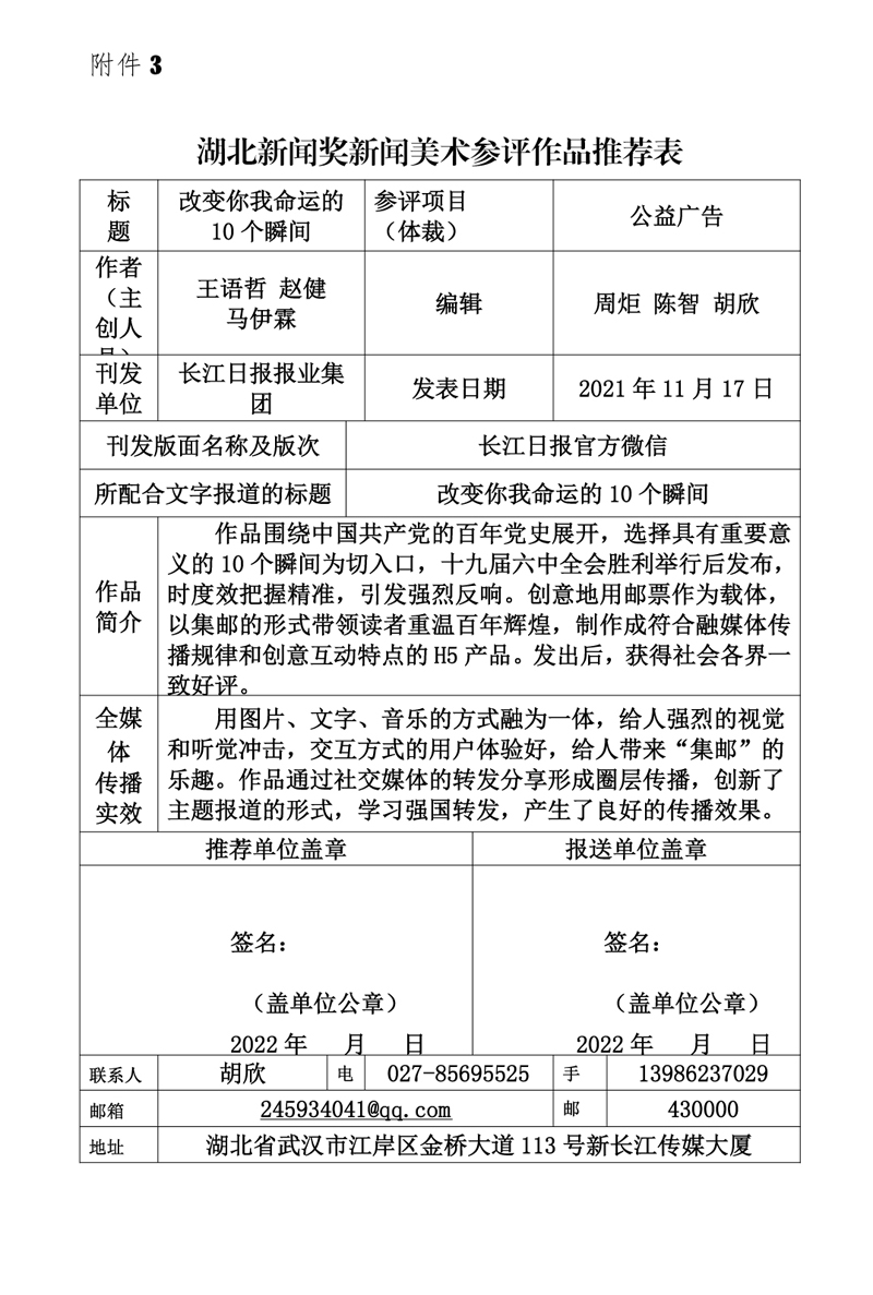
公益广告《改变你我命运的10个瞬间》
刊播单位:长江日报官方微信
刊播时间:2021年11月17日
作者:王语哲 赵健 马伊霖
编者:周炬 陈智 胡欣
商业广告《中秋图鉴》
刊播单位:荆州发布微信公众号
刊播时间:2021年9月21日
作者:杨眉 王艺霖 李苏芬
编者:周孟 张李芳
版式设计《法护母亲河 留住长江精灵的微笑》
刊播单位:楚天都市报
刊播时间:2021年3月10日
作者:刘阳 万显明 汪芹
编者:余彬 何玲 陈敏
公益广告《记艺荆楚 芳华不老》
刊播单位:湖北广播电视台
刊播时间:2021年12月23日
作者:滕小华 吴琳 张罕雨
编者:胡艳红
版式设计《百年征程 初心如磐》
刊播单位:湖北日报
刊播时间:2021年2月22日
作者:刘浩 习东新 陈晖
编者:谢斌 王兵 张国安
公益广告《为什么火的是背影 因为他们只能向前》
刊播单位:汉江网
刊播时间:2021年7月26日
作者:张曼 王婷
编者:金成岑 李天一

新闻漫画《网络安全为人民 网络安全靠人民》
刊播单位:孝感日报
刊播时间:2021年12月4日
作者:徐庆雄
编者:王全红
公益广告《从一组海报感受建始脱贫攻坚战中的交通力量》
刊播单位:建始县融媒体中心
刊播时间:2021年3月17日
作者:侯康 苏玺 张俊杰
编者:蔡黎彩 刘洁
版式设计《大美中国 灵秀湖北》
刊播单位:湖北日报
刊播时间:2021年11月28日
作者:刘凡炼 匡兰
编者:万平 徐存存 兰曙光
商业广告《百年协和 敢为医先》
刊播单位:长江日报
刊播时间:2021年11月6日
作者:刘岩 职文胜
编者:罗岚 姚旭 张莉
新闻漫画《荆州抗疫图鉴》
刊播单位:荆州广播电视台
刊播时间:2021年8月15日
作者:章晨韵 王桃芳
编者:李凌云 柯亚琴
版式设计《长江大保护 宜昌答卷》
刊播单位:三峡日报
刊播时间:2021年6月3日
作者:张远刚 吴大清 李再星
编者:陈历鸿 覃燕妮 李玲
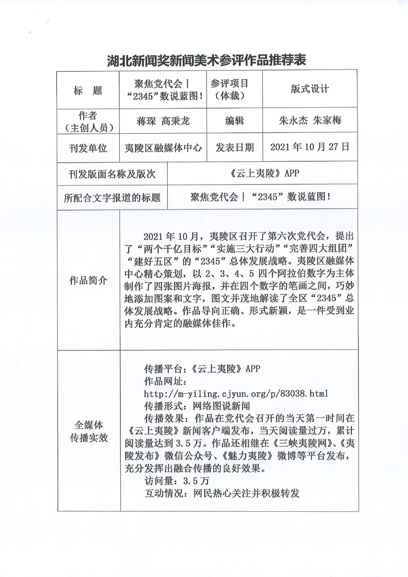
公益广告《聚焦党代会》
刊播单位:夷陵区融媒体中心
刊播时间:2021年10月27日
作者:蒋琛 高秉龙
编者:朱永杰 朱家梅
公益广告《保守国家秘密 维护国家安全》
刊播单位:恩施日报
刊播时间:2021年10月27日
作者:张静
编者:刘慎宏 胡静
版式设计《上市公司环境责任信披逐年提升 样本企业劲增129家》
刊播单位:长江商报
刊播时间:2021年12月31日
作者:刘军
编者:屠心凯
商业广告《咸宁“彩绘台阶”展“中国桂花城”名片》
刊播单位:咸宁广播电视台
刊播时间:2021年12月14日
作者:陈玲 王辰琛
编者:金崇
商业广告《终于等到“李”》
刊播单位:大冶市融媒体中心
刊播时间:2021年6月11日
作者:刘维
编者:石烽 柯坷
-
回复